
Die hier beschriebenen Änderungen erfolgen auf eigenes Risiko !
| Home Gartenbahn Umbauten |
Im Sommer 2019 kündigte Ed's Gartenbahn die White Pass & Yukon Railroad GE90 Shovelnose als Modell für IIm an. Ich bestellte 2 Exemplare (Betriebsnummern 95+99 in gelb/grün):
Ed's Gartenbahn White Pass & Yukon Railroad GE90 Shovelnose
Ich bestellte die Modelle in der digitalen Ausführung, aber ohne die ESU-Decoder, da ich ZIMO MX699 einbauen wollte. Mein Ziel war es die beiden Loks mit Wagen durch den Radius R2 (LGB 78cm) fahren zu lassen und als Kupplung war Kadee body-mounted geplant.
Im November 2020, also über 1 Jahr nach meiner Bestellung, trafen die beiden Modelle endlich in der Schweiz ein. Leider fehlten einige Anbauteile, die mir dann Ed noch nachsenden musste.
![]() |
![]() |
![]() |
![]() |
![]() |
![]() |
Bis in die 50er-Jahre fuhr die WP&YR mit Dampflokomotiven. 1954 wurden die ersten 2 Dieselloks von General Electric (GE) mit 6-Zylinder Alco-Dieselmotoren mit 890PS geliefert. Diese 2 Loks mit 6 Achsen bewährten sich und 1956 wurden 3 weitere Loks vom gleichen Typ geliefert. 1966 kamen nochmals 3 Exemplare mit 990PS dazu. Dieser Typ wird als "Class 90" oder auch kurz "GE90" bezeichnet. Damit betrieb die WPY&R insgesamt 11 solche Dieselloks mit den Betriebsnummern #90-#100. Der Spitzname der Loks ist "Shovelnose" (Schaufelnase) auf Grund ihrer charakteristischen Front. Dieser Loktyp wurde u.a. auch nach Südamerika geliefert.

Diesellok GE90 #90 in Skagway im Sommer 1999
Nachfolgend diverse Links zu weiteren Infos über die GE90:
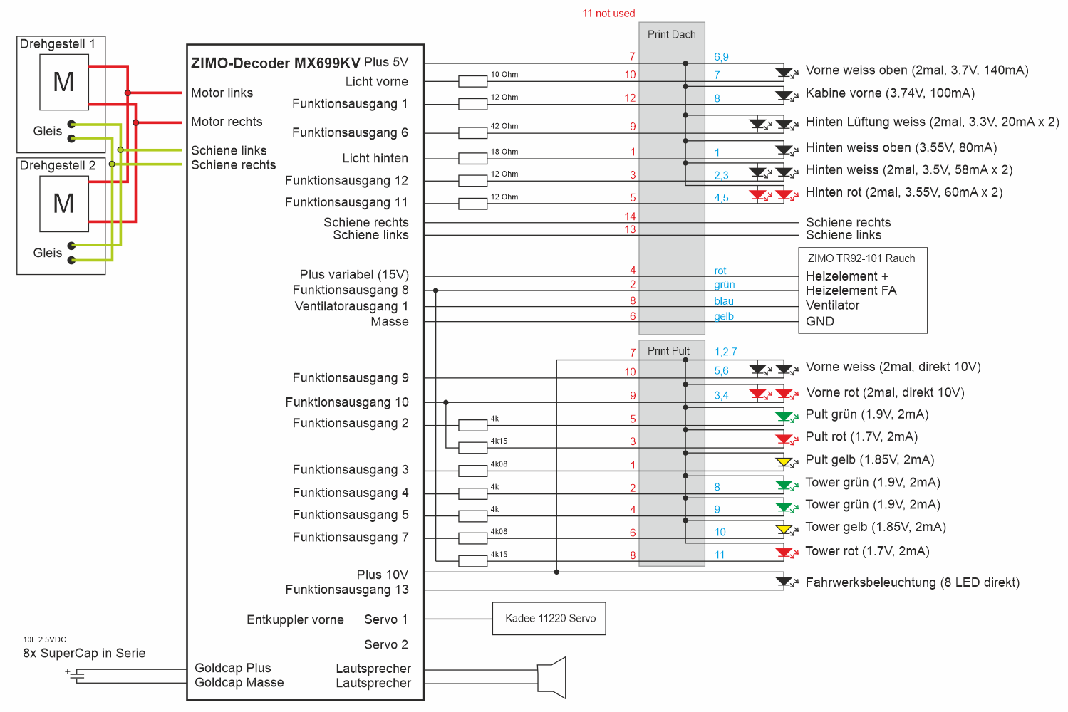
Das folgende Schema zeigt die Elektronik im Modell:

Schema als PDF: Schema.pdf
Der ZIMO MX699KV Sound-Decoder hat einen ZIMO Rauchgenerator TR92-101 und einen grossen Energiespeicher angeschlossen. Die Kadee-Kupplung vorne ist als Servo-Ausführung 11220 realisiert worden. Diverse LEDs aussen und innen erzeugen spannende Lichteffekte.
![]() |
Neue Verteilerplatine über dem Lautsprecher mit 2 Verbindungskabel zu den Prints im Lokgehäuse |
![]() |
Verteilprint mit MX699 und Energiespeicher |
Original-Bedienungsanleitung: Bedienungsanleitung (PDF)
Die folgenden Bilder zeigen den Originalzustand der beiden Loks im Nov 2020:
Fazit: Nach wenigen Metern war klar - diese Lok fährt so nicht durch den Radius R2 von LGB. Sehr störend waren die extrem lauten Antriebe und bei einem Antrieb ertönte ein sehr gut hörbares Klacken.
Zum AnfangDer Original-Antrieb überzeugte mich in keiner Art und Weise. Die Geräusche werden sehr laut und ein Antrieb hatte ein extrem gut hörbares Knacken. Ich beschaffte von Piko den Antrieb "37542-35" (BR 199 Harzkamel) und zusätzlich die Ersatzachsen ohne Haftreifen "36075". Die Achsabstände sind nicht ganz perfekt, aber die übrigen Abmessungen passend verblüffend genau. Dieser 3-achsige Antrieb fährt ohne Probleme durch den Radius R2 von LGB (78cm).
Für die Befestigung der Original-Drehgestellblenden benötigte ich neue Adapter am Piko Antrieb. Ich zeichnete diese im Autodesk Fusion 360 und liess die dann bei Erb Mechanik GmbH drucken. Als Druckmaterial wählte ich PETG in grau.
![]() |
Der kleinere Adapter in Fusion 360. Die STL-Dateien können hier heruntergeladen werden: Adapter_kurz.stl Adapter_lang.stl |
![]() |
Links der Originalantrieb und rechts der neue Piko-Antrieb. |
![]() |
Piko Antrieb "37542-35". |
![]() |
Ersatzachse ohne Haftreifen für den Antrieb. |
![]() |
Piko Antrieb im Originalzustand. |
![]() |
Unterseite des Piko Antriebes. |
![]() |
Boden abnehmen, Achse mit Haftreifen links. |
![]() |
Die Stromabnahme für die Mittelachse wird entfernt. Beim Befahren in engen Kurven (LGB Radius R2 78cm) war immer wieder eine Art "Klickgeräusch" zu hören. Die Ursache lage in der mittleren Achse, die sehr stark seitlich verschoben wird. Oben ist die Original-Stromabnahme zu sehen und unten die modifizierte, wo die Stromabnahme für die mittlere Achse entfernt wurde. Die Entfernung dieser Stromabnahme ist kein Nachteil. Ich fahre die GE90 immer in Doppeltraktion, beide Loks sind je mit einem grossen Energiespeicher ausgerüstet und zusätzlich gibt es eine elektrische Verbindung zwischen den Loks. |
![]() |
Mittlere Achse ohne Stromabnahme. |
![]() |
Achse ohne Haftreifen einsetzen und Schienenschleifer entfernen. Dann Boden wieder montieren. |
![]() |
Deckel des Antriebes wird entfernt. Die beiden neuen Adapter für die Drehgestellblenden liegen bereit. |
![]() |
Der Adapter wird mit 2 Stück M2-Schrauben am Gehäuse befestigt. Dazu werden 2 Löcher 2.0mm ins Gehäuse gebohrt. |
![]() |
Befestigung des Adapters auf der Antriebsinnenseite. |
![]() |
Beide Adapter sind montiert und der Deckel wieder angebracht. |
![]() |
Die Original-Drehgestellblenden werden wieder montiert. |
![]() |
Die Kabel werden mit Hülsen auf die Stifte gesteckt und mit Schrumpfschlauch geschützt. |
![]() |
Beide Drehgestelle verkabelt und bereit für den Einbau. Die Kabelfarben sind bewusst wie im Bild angeschlossen, so dass dann am Decoder die gleichen Farben verbunden werden. |
![]() |
Das ursprüngliche Loch für den Zapfen des Drehgestells wird auf 7mm vorsichtig in mehreren Schritten aufgebohrt. |
![]() |
Drehgestell im Boden eingesetzt und mit Unterlagsscheibe und Schraube gesichert. |
![]() |
Probefahrt noch ohne Lokgehäuse. |
![]() |
Radius R2 LGB (78cm) passt. |
![]() |
Neuer Antrieb in der GE90. Die nicht ganz korrekten Achsabstände sind nur von Nahe zu erkennen. |
Das Modell besitzt in der Originalausführung nur einen sehr einfachen Führerstand ohne Lackierung. Mit Hilfe von spärlichen Bildern aus dem Internet versuchte ich das Modell zu verbessern.
Das Modell besitzt in der Originalausführung leider keine Fabrikschilder. Im Internet fand ich zum Glück gute Bilder von diesen Schildern und konnte diese bei www.beckert-modellbau.de herstellen lassen. Für die exakten Daten war diese Seite General Electric 'Shovel-nose' Roadswitchers PRODUCTION ROSTER sehr hilfreich. Nach längerem Studium von vielen Bildern entschied ich mich für schwarze Schilder mit silbriger Schrift.
![]() |
Original-Fabrikschilder einer GE90 |
![]() |
Fabrikschilder von www.beckert-modellbau.de |
![]() |
Die Lokschilder wurden vorsichtig mit einem Tropfen Schnellkleber neben den Führerstandskabinen befestigt |
Das Modell besitzt in der Originalausführung leider keine Eingleisvorrichtung. Die Lok besitzt auf beiden Seiten oberhalb vom hinteren Drehgestell solche Vorrichtungen. Bei www.oldpullman.ch fand ich unter der Artikelnummer 6301-0169 solche Eingleisvorrichtungen (Rerail) von Ozark Miniatures aus Weissmetall.
Der Dieseltank ist in der Originalausführung leider nur als graue Box ausgeführt. Mit Hilfe von Bildern im Internet versuchte ich den Tank mit Details zu ergänzen.
Die Lok ist vorbereitet für den Einbau eines Rauchgenerators. Eingebaut wurde der ZIMO Rauchgenerator TR92-101.
Diverse Zurüstteile werden mit dem Modell mitgeliefert, die man noch montieren muss.
Mein Ziel: meine beiden GE90 fahren in Doppeltraktion mit angehängten Wagen durch den Radius R2 von LGB (78cm) und die Kadee-Kupplungen sind "body-mounted".
Ursprünglich wollte ich auf beiden Seiten die Kadee-Kupplung mit Servo (11220) einbauen. Da meine Loks immer in Doppeltraktion fahren, verzichtete ich schlussendlich auf die Servo-Ausführung zwischen den Loks.
Die Abmessungen der Lok machten deutlich, dass ein Befahren des R2 mit "body-mounted" Kadee-Kupplungen eine Herausforderung wird. Schlussendlich fand ich eine Lösung, wobei ich am Wagen, der an die Lok angekuppelt wird, die spezielle Kadee-Kupplung "838" (flex bracket packet) einbauen musste.
Hier wurde die Kadee-Kupplung "11220" mit Servo eingebaut.
Hier wurde die Kadee-Kupplung "906" mit dem Gehäuse "830" eingebaut. Diese Kupplung kann etwas aus dem Gehäuse gezogen werden.
![]() |
Der Halter hinten musste für das Gehäuse "830" angepasst werden |
![]() |
Kupplung am Halter montiert |
![]() |
Fertig einsatzbereite Kupplung hinten |